вконтакте

Контактный телефон: +7 (981) 121-46-93, +7 (800) 200-90-76 , Email: parts-katalog@yandex.ru, где купить

 
 

  Логин:

Пароль:

Регистрация

www.partskatalog.ru Все каталоги Запчасти Mercury Запчасти Suzuki Запчасти Tohatsu Запчасти Honda Контакты



УВАЖАЕМЫЕ КЛИЕНТЫ!
C 19 ДЕКАБРЯ 2025 ПО 02 МАРТА 2026 ГОДА ОТДЕЛ ЗАПЧАСТЕЙ И СЕРВИС РАБОТАТЬ НЕ БУДУТ
ПРОДАЖА ЛОДОЧНЫХ МОТОРОВ В ШТАТНОМ РЕЖИМЕ
ОБ ИЗМЕНЕНИЯХ В ГРАФИКЕ РАБОТЫ ЧИТАЙТЕ НА САЙТА



назад Раздел:   вперёд

Модификация Вашего двигателя:   Honda BF75AV LRTD
Модели с серийным номером двигателя от BBAE-1000001 до BBAE-1999999
Модели с серийным номером рамы от BBAL-2000001 до BBAL-3999999

Вернуться к выбору узлов мотора

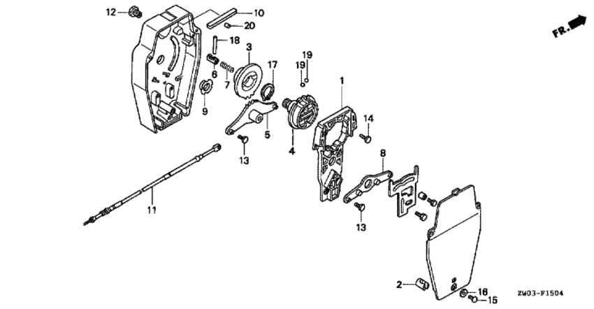
   Внутренности машинки газ-реверс
Inner Housing      


ДЕТАЛИРОВКА ДЛЯ МОДЕЛИ: HONDA BF75AV

Подвесной лодочный четырёх-тактный двигатель BF75AV - Внутренности машинки газ-реверс / Inner Housing
Номер на
рисунке
АртикулНаименованиеКол-во
на складе
Цена
124825-ZW1-V01

Frame в сборе., Дистанционное управление в сборе (Frame assy., remote control box)

под заказ2910 руб. 
224839-ZW1-V01

Пыльник (Grommet)

под заказ480 руб. 
324841-ZW1-V01

Колесо управления (Wheel, control)

под заказ9200 руб. 
424843-ZW1-V01

Вал румпеля (Shaft, handle)

под заказ15010 руб. 
524845-ZW1-V01

Arm в сборе., shift link (Arm assy., shift link)

под заказ11620 руб. 
624847-ZW1-V01

Вал переключения передач (Shaft, gear shift)

под заказ490 руб. 
724848-ZW1-V01

Пружина переключения передач (Spring, gear shift)

под заказ490 руб. 
824865-ZW1-V01

Рукоятка тяги дроссельной заслонки (Arm assy., throttle link)

под заказ3400 руб. 
924873-ZW1-V01

Втулка (Bush)

под заказ1270 руб. 
1024883-ZW1-V01

Нажимная пружина переключателя (Spring, shift click)

под заказ340 руб. 
1124911-ZW1-003

Тросики газ-реверс (10`) (brunswick) (Cable comp., remote control (10`) (brunswick))

под заказ7930 руб. 
1124912-ZW1-003

Тросики газ-реверс (11`) (brunswick) (Cable comp., remote control (11`) (brunswick))

под заказ8280 руб. 
1124913-ZW1-003

Тросики газ-реверс (12`) (brunswick) (Cable comp., remote control (12`) (brunswick))

под заказ8650 руб. 
1124914-ZW1-003

Тросики газ-реверс (13`) (brunswick) (Cable comp., remote control (13`) (brunswick))

под заказ9040 руб. 
1124915-ZW1-003

Тросики газ-реверс (14`) (brunswick) (Cable comp., remote control (14`) (brunswick))

под заказ9450 руб. 
1124916-ZW1-003

Тросики газ-реверс (15`) (brunswick) (Cable comp., remote control (15`) (brunswick))

под заказ9870 руб. 
1124917-ZW1-003

Тросики газ-реверс (16`) (brunswick) (Cable comp., remote control (16`) (brunswick))

под заказ10320 руб. 
1124918-ZW1-003

Тросики газ-реверс (17`) (brunswick) (Cable comp., remote control (17`) (brunswick))

под заказ10780 руб. 
1124919-ZW1-003

Тросики газ-реверс (18`) (brunswick) (Cable comp., remote control (18`) (brunswick))

под заказ13290 руб. 
1124920-ZW1-003

Тросики газ-реверс (19`) (brunswick) (Cable comp., remote control (19`) (brunswick))

под заказ11770 руб. 
1124921-ZW1-003

Тросики газ-реверс (20`) (brunswick) (Cable comp., remote control (20`) (brunswick))

под заказ14330 руб. 
1290140-ZW1-003

Болт (Bolt)

под заказ800 руб. 
1390142-ZW1-003

Винт (8-32x3 / 8) (Screw (8-32x3/8))

под заказ350 руб. 
1490143-ZW1-003

Винт (10-32x3 / 8) (Screw (10-32x3/8))

под заказ330 руб. 
1590145-ZW1-003

Винт (10-32x5 / 8) (Screw (10-32x5/8))

под заказ330 руб. 
1690552-ZW1-003

Шайба (Washer)

под заказ490 руб. 
1790653-ZW1-003

Внешнее стопорное кольцо (Circlip, external)

под заказ130 руб. 
1890753-ZW1-003

Штифт переключающей шестерни (Pin, gearshift)

под заказ250 руб. 
1990953-ZW1-003

Стальной шарик (Ball, steel)

под заказ490 руб. 
2091553-ZW1-003

Ролик нажимного переключателя (Roller, shift click)

под заказ360 руб. 

Время выполнения запроса 1.6517748832703 сек.

 
 

данный сайт носит информационный характер и не является публичной офертой

склад запчастей для водомоторной техники