вконтакте

Контактный телефон: +7 (981) 121-46-93, +7 (800) 200-90-76 , Email: parts-katalog@yandex.ru, где купить

 
 

  Логин:

Пароль:

Регистрация

www.partskatalog.ru Все каталоги Запчасти Mercury Запчасти Suzuki Запчасти Tohatsu Запчасти Honda Контакты



УВАЖАЕМЫЕ КЛИЕНТЫ!
C 19 ДЕКАБРЯ 2025 ПО 02 МАРТА 2026 ГОДА ОТДЕЛ ЗАПЧАСТЕЙ И СЕРВИС РАБОТАТЬ НЕ БУДУТ
ПРОДАЖА ЛОДОЧНЫХ МОТОРОВ В ШТАТНОМ РЕЖИМЕ
ОБ ИЗМЕНЕНИЯХ В ГРАФИКЕ РАБОТЫ ЧИТАЙТЕ НА САЙТА




Все разделы каталога запчастей на этот двигатель

Раздел:   вперёд

вернуться к списку узлов и деталей

ДЕТАЛИРОВКА ДЛЯ МОДЕЛИ: EVINRUDE HE130TXACB 1998

КАРБЮРАТОР & ПОДЪЕМНЫЙ МЕХАНИЗМ | CARBURETOR & LINKAGE;


Двигатель Evinrude HE130TXACB 1998  - rburetor & Подъемный механизм / rburetor & Linkage

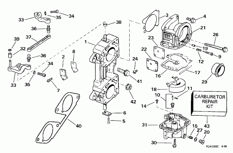
Номер на
рисунке
АртикулНаименованиеКол-во
на складе
Цена
0438516 0438516

Карбюратор в сборе.. Not Shown (CARBURETOR ASSY.. Not Shown)

нет в наличии, поставок нет
0438516 0437959

   (последний код) CARBURETOR AY

нет в наличии, поставок нет
1 0438517

Дроссель газа в сборе. (THROTTLE BODY ASSY.)

нет в наличии, поставок нет
1 0437994

   (последний код) BODY AY,THROTTLE

нет в наличии, поставок нет
2 0341283

Крышка, Cal pocket (COVER, Cal pocket)

нет в наличии, поставок нет
3 0341258

Сальник, Карбюратор Корпус (SEAL, Carburetor body)

нет в наличии, поставок нет
4 0335687

Винт, Карбюратор Корпус, short (SCREW, Carburetor body, short)

нет в наличии, поставок нет
4 3852213

   (последний код) SCREW

нет в наличии, поставок нет
5 0328714

Винт, Вал (SCREW, Shaft)

нет в наличии, поставок нет
5 0204027

   (последний код) SCREW

нет в наличии, поставок нет
6 0328765

Зажим (CLIP)

нет в наличии, поставок нет
7 0341285

Винт, Cal pocket (SCREW, Cal pocket)

нет в наличии, поставок нет
8 0341284

Прокладка, Cal pocket (GASKET, Cal pocket)

нет в наличии, поставок нет
9 0342776

Игольчатый клапан (NEEDLE VALVE)

нет в наличии, поставок нет
9 0341922

   (последний код) VALVE,NEEDLE

нет в наличии, поставок нет
10 0396522

Клапан поплавка в сборе. (FLOAT VALVE ASSY.)

нет в наличии, поставок нет
10 0382889

   (последний код) FLOAT-VALVE

нет в наличии, поставок нет
11 0336842

Пружина Зажим (SPRING CLIP)

нет в наличии, поставок нет
11 0603145

   (последний код) CLIP

нет в наличии, поставок нет
12 0332576

Пружина, Игольчатый клапан (SPRING, Needle valve)

нет в наличии, поставок нет
12 0329388

   (последний код) SPRING

нет в наличии, поставок нет
14 0326164

Винт, Hinge Штифт (SCREW, Hinge pin)

нет в наличии, поставок нет
15 0327769

ORIFICE, High speed № 70D (ORIFICE, High speed No. 70D)

нет в наличии, поставок нет
16 0338813

Прокладка, Поплавок bowl (GASKET, Float bowl)

нет в наличии, поставок нет
16 0326830

   (последний код) GASKET

нет в наличии, поставок нет
17 0326865

Стопор поплавка (PIN, Float)

нет в наличии, поставок нет
18 0391508

Поплавок в сборе. (FLOAT ASSY.)

нет в наличии, поставок нет
19 0317473

ORIFICE, Intermediate, #30 (ORIFICE, Intermediate, #30)

нет в наличии, поставок нет
20 0327116

Винт заглушки (SCREW, Plug)

нет в наличии, поставок нет
21 0437326

Карбюратор Корпус в сборе. (CARBURETOR BODY ASSY.)

нет в наличии, поставок нет
22 0341286

Крышка Пластина (COVER PLATE)

нет в наличии, поставок нет
23 0341287

Прокладка крышки Пластина (GASKET, Cover plate)

нет в наличии, поставок нет
24 0315656

Винт, Крышка Пластина (SCREW, Cover plate)

нет в наличии, поставок нет
26 0335223

Винт, Карбюратор Корпус, long (SCREW, Carburetor body, long)

нет в наличии, поставок нет
27 0305739

Уплотнительное кольцо, Сливной винт (O-RING, Screw plug)

нет в наличии, поставок нет
27 0900224

   (последний код) O RING

нет в наличии, поставок нет
29 0339842

Гильза, Air Глушитель (SLEEVE, Air silencer)

нет в наличии, поставок нет
30 0328649

Винт, Bowl to Корпус (SCREW, Bowl to body)

нет в наличии, поставок нет
30 0337541

   (последний код) SCREW

нет в наличии, поставок нет
31 0398701

Поплавковая камера в сборе. (FLOAT CHAMBER ASSY.)

нет в наличии, поставок нет
31 0391733

   (последний код) FLOAT CHAMBER

нет в наличии, поставок нет
32 0432639

Ролик колпачка folнижний (ROLLER, Cam follower)

нет в наличии, поставок нет
33 0437687

Рычаг & Шарик в сборе., Port (LEVER & BALL ASSY., Port)

нет в наличии, поставок нет
33 0437604

Рычаг & Штифт в сборе., Stbd. (LEVER & PIN ASSY., Stbd.)

нет в наличии, поставок нет
34 0314717

Винт, Рычаг to Вал (SCREW, Lever to shaft)

нет в наличии, поставок нет
35 0332609

Шайба, Винт (WASHER, Screw)

нет в наличии, поставок нет
35 0340806

   (последний код) WASHER

нет в наличии, поставок нет
36 0339083

Соединитель, Рычаг (JOINT, Lever)

нет в наличии, поставок нет
37 0341622

Соединитель (LINK)

нет в наличии, поставок нет
38 0317162

Гильза, Рычаг дросселяs (SLEEVE, Throttle levers)

нет в наличии, поставок нет
39 0324678

Фиксатор, Ролик (RETAINER, Roller)

нет в наличии, поставок нет
40 0332319

Прокладка карбюратора Креплениеing (GASKET, Carburetor mounting)

нет в наличии, поставок нет
40 0326838

   (последний код) GASKET

нет в наличии, поставок нет
41 0317624

Винт, Карбюратор to Коллектор (SCREW, Carburetor to manifold)

нет в наличии, поставок нет
42 0315204

Гайка, Карбюратор Креплениеing (NUT, Carburetor mounting)

нет в наличии, поставок нет
42 0316355

   (последний код) NUT

нет в наличии, поставок нет
43 0437327

Ремкомплект карбюратора (CARBURETOR REPAIR KIT)

нет в наличии, поставок нет
evinrude

Время выполнения запроса 0.89346289634705 сек.


 
 

данный сайт носит информационный характер и не является публичной офертой

склад запчастей для водомоторной техники