вконтакте

Контактный телефон: +7 (981) 121-46-93, +7 (800) 200-90-76 , Email: parts-katalog@yandex.ru, где купить

 
 

  Логин:

Пароль:

Регистрация

www.partskatalog.ru Все каталоги Запчасти Mercury Запчасти Suzuki Запчасти Tohatsu Запчасти Honda Контакты

назад Раздел:   вперёд

Модификация Вашего двигателя:   Honda BF15AM LB
Модели с серийным номером двигателя от BAAE-1200001 до BAAE-1299999
Модели с серийным номером рамы от BAAL-1200001 до BAAL-1299999

Вернуться к выбору узлов мотора

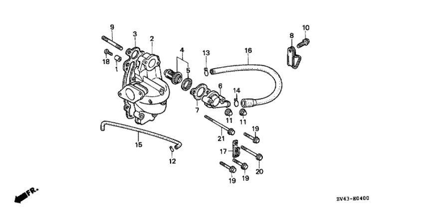
   Впускной трубопровод
Inlet Manifold      


ДЕТАЛИРОВКА ДЛЯ МОДЕЛИ: HONDA BF15AM

Двигатель HONDA BF15AM - Inlet Manifold - Впускной трубопровод
Номер на
рисунке
АртикулНаименованиеКол-во
на складе
Цена
112155-ZV4-A00

Металлический анод (Metal, anode)

под заказ1370 руб. 
217100-ZV4-000ZA

Впускной коллектор *nh8 * (Manifold comp., intake *nh8 *)

под заказпо запросу 
317151-ZV4-610

Прокладка впускного коллектора (Gasket, intake manifold)

2 шт3120 руб. 
419300-881-761

Термостат в сборе. (Thermostat assy.)

под заказ7680 руб. 
519302-921-003

Резинка термостата (Rubber, thermostat)

1 шт1010 руб. 
619315-ZV4-000ZA

Крышка термостата *nh8 * (Cover, thermostat *nh8 *)

под заказ5170 руб. 
719351-ZV4-610

Прокладка крышки термостата (Packing, thermostat cover)

1 шт230 руб. 
819415-ZV4-000

Струбцина трубки (Clamp, tube)

под заказпо запросу 
990005-ZV4-000

Болт под шпильку, 6x52 (Bolt, stud, 6x52)

под заказпо запросу 
1090013-ZV0-000

Фланцевый болт, 6x12 (Bolt, flange, 6x12)

под заказ350 руб. 
1190202-ZV0-000

Гайка с колпачком, 6 мм (Nut, cap, 6mm)

под заказ630 руб. 
1290602-921-000

Зажим трубки (b8) (Clip, tube (b8))

под заказ270 руб. 
1390605-ZV4-000

Зажим трубки (b12.5) (Clip, tube (b12.5))

под заказ120 руб. 
1490606-ZV4-000

Зажим трубки (b16) (Clip, tube (b16))

под заказпо запросу 
1590806-ZV4-000

Трубка контроля воды (Tube, water check)

под заказпо запросу 
1690807-ZV4-000

Трубка возврата воды (a) (Tube, water return (a))

под заказ870 руб. 
1791401-ZV4-000

Зажим трубки (Clip, tube)

под заказпо запросу 
1893500-050-204-J

Винт (Screw)

под заказ110 руб. 
1995701-060-300-2

Фланцевый болт, 6x30 (Bolt, flange, 6x30)

под заказ150 руб. 
2095701-060-600-2

Фланцевый болт, 6x60 (Bolt, flange, 6x60)

под заказпо запросу 
2195701-0607502

Фланцевый болт, 6x75 (Bolt, flange, 6x75)

под заказ270 руб. 

Время выполнения запроса 0.99587893486023 сек.

 
 

данный сайт носит информационный характер и не является публичной офертой

склад запчастей для водомоторной техники