Контактный телефон: +7 (981) 121-46-93, +7 (800) 200-90-76 , Email: parts-katalog@yandex.ru, где купить |
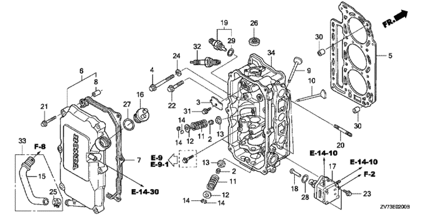
Модификация Вашего двигателя: Honda BF25D4 SBSE Вернуться к выбору узлов мотора Головка блока цилиндра |
|||||||||||||||||||||||||||||||||||||||||||||||||||||||||||||||||||||||||||||||||||||||||||||||||||||||||||||||||||||||||||||||||||||||||||||||||||||||||||||||||||||||||||||||||||||||||||||||||||||||||||||||||||||||||||||||||||||||||||||||||
| Номер на рисунке | Артикул | Наименование | Кол-во на складе | Цена | |
| 2 | 12209-GB4-682 | Сальник штока клапана (arai) (Seal, valve stem (arai)) | 14 шт | 880 руб. | |
| 3 | 12212-ZV7-000 | Пластина масляной камеры (Plate, oil chamber) | под заказ | 1090 руб. | |
| 4 | 12228-ZV7-000 | Фланцевый болт, 8x80 (Bolt, flange, 8x80) | под заказ | 460 руб. | |
| 5 | 12251-ZW2-F02 | Прокладка головки блока цилиндра (Gasket, cylinder head) | под заказ | 8990 руб. | |
| 6 | 12310-ZV7-000 | Крышка головки цилиндра (Cover comp., cylinder head) | под заказ | 29310 руб. | |
| 6 | 12310-ZV7-010 | Крышка головки цилиндра (Cover comp., cylinder head) | под заказ | по запросу | |
| 7 | 12312-ZV7-010 | Прокладка крышки головки цилиндра (Packing, head cover) | 1 шт | 3650 руб. | |
| 8 | 12314-ZV5-300 | Воротник крышки головки цилиндра (Collar, head cover) | под заказ | 840 руб. | |
| 9 | 14711-ZW2-F00 | Клапан, впускной (Valve, in) | под заказ | 3710 руб. | |
| 10 | 14721-ZW2-F00 | Клапан, выпускной (Valve, ex) | под заказ | 3880 руб. | |
| 11 | 14751-ZV4-000 | Пружина клапана (Spring, valve) | под заказ | по запросу | |
| 11 | 14751-ZW2-F00 | Пружина клапана (Spring, valve) | под заказ | 1990 руб. | |
| 12 | 14765-P08-000 | Фиксатор (Retainer) | под заказ | 790 руб. | |
| 13 | 14775-028-010 | Седло пружины клапана (Seat, valve spring) | под заказ | 410 руб. | |
| 13 | 14775-ZW2-F00 | Седло пружины клапана (Seat, valve spring) | под заказ | 730 руб. | |
| 14 | 14781-MA6-000 | Шпонка клапана (Cotter, valve) | под заказ | 570 руб. | |
| 16 | 15611-ZV4-000 | Крышка заливной горловины масла (Cap, oil) | 2 шт | 960 руб. | |
| 17 | 16700-ZW1-004 | Топливный насос, в сборе (Pump assy., fuel) | 1 шт | 20900 руб. | |
| 18 | 16716-ZV5-000 | Лифтер топливного насоса (Lifter, fuel pump) | под заказ | 1170 руб. | |
| 19 | 35673-ZW5-003 | Датчик температуры воды, в сборе (Sensor assy., water temperature) | 2 шт | 2580 руб. | |
| 20 | 90006-ZV5-010 | Болт под шпильку, 6x28 (Bolt, stud, 6x28) | под заказ | 280 руб. | |
| 21 | 90144-ZW4-000 | Фланцевый болт, 6x35 (Bolt, flange, 6x35) | под заказ | по запросу | |
| 21 | 90019-ZW9-000 | Фланцевый болт, 6x35 (Bolt, flange, 6x35) | под заказ | 530 руб. | |
| 22 | 90155-ZW4-000 | Фланцевый болт, 8x40 (Bolt, flange, 8x40) | под заказ | 250 руб. | |
| 23 | 90168-ZW4-000 | Фланцевый болт, (sh) 6x20 (Bolt, flange, (sh) 6x20) | под заказ | 220 руб. | |
| 24 | 90405-ZV5-010 | Плоская шайба, 8 мм (Washer, plain, 8mm) | 5 шт | 420 руб. | |
| 26 | 91202-KJ9-003 | Сальник, 20x32x6 (Oil seal, 20x32x6) | 2 шт | 950 руб. | |
| 27 | 91301-805-000 | Уплотнительное кольцо, 26x2.7 (O-ring, 26x2.7) | под заказ | 380 руб. | |
| 28 | 91306-921-000 | Уплотнительное кольцо, 20.8x2.4 (O-ring, 20.8x2.4) | под заказ | 440 руб. | |
| 28 | 91351-MG7-003 | (последний код) O-RING 20.6X2.4 | 4 шт | 440 руб. | |
| 29 | 91307-PK2-005 | Уплотнительное кольцо (O-ring) | 1 шт | 430 руб. | |
| 30 | 94301-10120 | Шпонка (Dowel pin) | под заказ | 270 руб. | |
| 31 | 95701-060-120-9 | Фланцевый болт, 6x12 (Bolt, flange, 6x12) | под заказ | 90 руб. | |
| 32 | 98069-5771P | Свеча зажигания (dr7ea) (ngk) (Plug, spark (dr7ea) (ngk)) | под заказ | 650 руб. | |
| 32 | 9806957726 | Свеча зажигания (x22esr-u) (denso) (Plug, spark (x22esr-u) (denso)) | 1 шт | 650 руб. | |
| 33 | 06154-ZV7-000 | Масляная трубка, комплект (Tube set, oil) | под заказ | 8320 руб. | |
| 34 | 12210-ZW2-415ZA | Головка цилиндра, комплект *nh8* (Head comp., cylinder *nh8*) | под заказ | 141910 руб. | |
Время выполнения запроса 0.74467086791992 сек.
склад запчастей для водомоторной техники