Контактный телефон: +7 (981) 121-46-93, +7 (800) 200-90-76 , Email: parts-katalog@yandex.ru, где купить |
Модификация Вашего двигателя: Honda BF115A3 LCC Вернуться к выбору узлов мотора Внутренности машинки газ-реверс |
|||||||||||||||||||||||||||||||||||||||||||||||||||||||||||||||||||||||||||||||||||||||||||||||||||||||||||||||||||||||||||||||||||||||||||||||||||||||||||||||||||||||||||||||||||||||||||||||||||||||
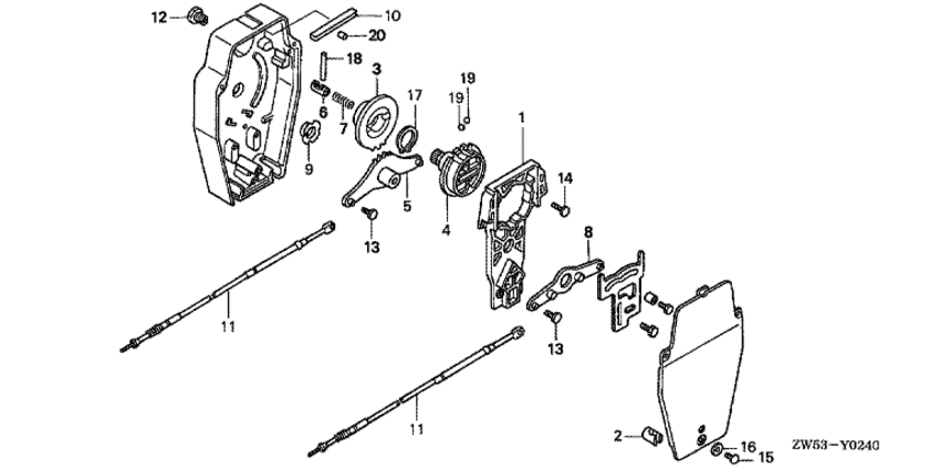
| Номер на рисунке | Артикул | Наименование | Кол-во на складе | Цена | |
| 1 | 24825-ZW1-V01 | Frame в сборе., Дистанционное управление в сборе (Frame assy., remote control box) | под заказ | 2910 руб. | |
| 2 | 24839-ZW1-V01 | Пыльник (Grommet) | под заказ | 480 руб. | |
| 3 | 24841-ZW1-V01 | Колесо управления (Wheel, control) | под заказ | 9200 руб. | |
| 4 | 24843-ZW1-V01 | Вал румпеля (Shaft, handle) | под заказ | 15010 руб. | |
| 5 | 24845-ZW1-V01 | Arm в сборе., shift link (Arm assy., shift link) | под заказ | 11620 руб. | |
| 6 | 24847-ZW1-V01 | Вал переключения передач (Shaft, gear shift) | под заказ | 490 руб. | |
| 7 | 24848-ZW1-V01 | Пружина переключения передач (Spring, gear shift) | под заказ | 490 руб. | |
| 8 | 24865-ZW1-V01 | Рукоятка тяги дроссельной заслонки (Arm assy., throttle link) | под заказ | 3400 руб. | |
| 9 | 24873-ZW1-V01 | Втулка (Bush) | под заказ | 1270 руб. | |
| 10 | 24883-ZW1-V01 | Нажимная пружина переключателя (Spring, shift click) | под заказ | 340 руб. | |
| 11 | 24911-ZW1-003 | Тросики газ-реверс (10`) (brunswick) (Cable comp., remote control (10`) (brunswick)) | под заказ | 7930 руб. | |
| 11 | 24912-ZW1-003 | Тросики газ-реверс (11`) (brunswick) (Cable comp., remote control (11`) (brunswick)) | под заказ | 8280 руб. | |
| 11 | 24913-ZW1-003 | Тросики газ-реверс (12`) (brunswick) (Cable comp., remote control (12`) (brunswick)) | под заказ | 8650 руб. | |
| 11 | 24914-ZW1-003 | Тросики газ-реверс (13`) (brunswick) (Cable comp., remote control (13`) (brunswick)) | под заказ | 9040 руб. | |
| 11 | 24915-ZW1-003 | Тросики газ-реверс (14`) (brunswick) (Cable comp., remote control (14`) (brunswick)) | под заказ | 9450 руб. | |
| 11 | 24916-ZW1-003 | Тросики газ-реверс (15`) (brunswick) (Cable comp., remote control (15`) (brunswick)) | под заказ | 9870 руб. | |
| 11 | 24917-ZW1-003 | Тросики газ-реверс (16`) (brunswick) (Cable comp., remote control (16`) (brunswick)) | под заказ | 10320 руб. | |
| 11 | 24918-ZW1-003 | Тросики газ-реверс (17`) (brunswick) (Cable comp., remote control (17`) (brunswick)) | под заказ | 10780 руб. | |
| 11 | 24919-ZW1-003 | Тросики газ-реверс (18`) (brunswick) (Cable comp., remote control (18`) (brunswick)) | под заказ | 13290 руб. | |
| 11 | 24920-ZW1-003 | Тросики газ-реверс (19`) (brunswick) (Cable comp., remote control (19`) (brunswick)) | под заказ | 11770 руб. | |
| 11 | 24921-ZW1-003 | Тросики газ-реверс (20`) (brunswick) (Cable comp., remote control (20`) (brunswick)) | под заказ | 14330 руб. | |
| 12 | 90140-ZW1-003 | Болт (Bolt) | под заказ | 800 руб. | |
| 13 | 90142-ZW1-003 | Винт (8-32x3 / 8) (Screw (8-32x3/8)) | под заказ | 350 руб. | |
| 14 | 90143-ZW1-003 | Винт (10-32x3 / 8) (Screw (10-32x3/8)) | под заказ | 330 руб. | |
| 15 | 90145-ZW1-003 | Винт (10-32x5 / 8) (Screw (10-32x5/8)) | под заказ | 330 руб. | |
| 16 | 90552-ZW1-003 | Шайба (Washer) | под заказ | 490 руб. | |
| 17 | 90653-ZW1-003 | Внешнее стопорное кольцо (Circlip, external) | под заказ | 130 руб. | |
| 18 | 90753-ZW1-003 | Штифт переключающей шестерни (Pin, gearshift) | под заказ | 250 руб. | |
| 19 | 90953-ZW1-003 | Стальной шарик (Ball, steel) | под заказ | 490 руб. | |
| 20 | 91553-ZW1-003 | Ролик нажимного переключателя (Roller, shift click) | под заказ | 360 руб. | |
Время выполнения запроса 0.46567797660828 сек.
склад запчастей для водомоторной техники