вконтакте

Контактный телефон: +7 (981) 121-46-93, +7 (800) 200-90-76 , Email: parts-katalog@yandex.ru, где купить

 
 

  Логин:

Пароль:

Регистрация

www.partskatalog.ru Все каталоги Запчасти Mercury Запчасти Suzuki Запчасти Tohatsu Запчасти Honda Контакты

назад Раздел:   вперёд

Модификация Вашего двигателя:   Honda BF115A2 LE
Модели с серийным номером двигателя от BEBD-1100001 до BEBD-9999999
Модели с серийным номером рамы от BZBD-1301781 до BZBD-1399999

Вернуться к выбору узлов мотора

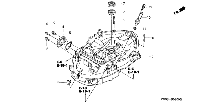
   Крепёж корпуса
Mount Case      


ДЕТАЛИРОВКА ДЛЯ МОДЕЛИ: HONDA BF115A2

Подвесной лодочный  двигатель BF115A2 - Mount Case
Номер на
рисунке
АртикулНаименованиеКол-во
на складе
Цена
223170-ZW5-000ZA

Монтажный корпус *nh8 * (Case comp., mount *nh8 *)

под заказ113880 руб. 
323173-ZW5-000

Резинка сальника монтажного корпуса (Rubber, mount case seal)

под заказ0 руб. 
423175-ZW5-000ZA

Крышка монтажного корпуса *nh8 * (Cover, mount case *nh8 *)

под заказпо запросу 
523176-ZW5-003

Прокладка крышки монтажного корпуса (Packing, mount case cover)

под заказпо запросу 
690009-ZW5-010

Болт под шпильку, 10x35 (Bolt, stud, 10x35)

под заказпо запросу 
791202-ZW5-003

Сальник, 22x35x7 (Seal, water, 22x35x7)

4 шт2660 руб. 
990018-ZW5-000

Фланцевый болт, 6x20 (Bolt, flange, 6x20)

под заказ290 руб. 
1015665-ZW1-020

Трубка уровня масла (Pipe comp., oil level)

под заказ0 руб. 
1191309-PJ7-010

Уплотнительное кольцо (O-ring)

под заказ380 руб. 

Время выполнения запроса 0.38654184341431 сек.

 
 

данный сайт носит информационный характер и не является публичной офертой

склад запчастей для водомоторной техники