вконтакте

Контактный телефон: +7 (981) 121-46-93, +7 (800) 200-90-76 , Email: parts-katalog@yandex.ru, где купить

 
 

  Логин:

Пароль:

Регистрация

www.partskatalog.ru Все каталоги Запчасти Mercury Запчасти Suzuki Запчасти Tohatsu Запчасти Honda Контакты

назад Раздел:   вперёд

Модификация Вашего двигателя:   Honda BF225AK1 XXCU
Модели с серийным номером двигателя от BEAGJ-1200001 до BEAGJ-
Модели с серийным номером рамы от BAHJ-1600001 до BAHJ-

Вернуться к выбору узлов мотора

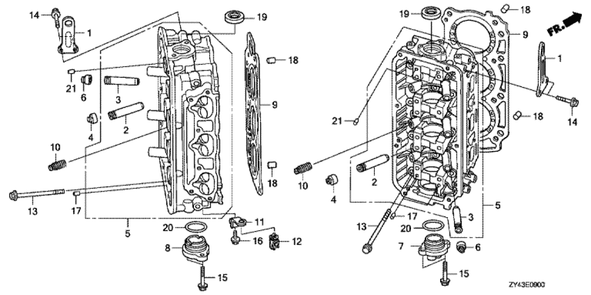
   Головка блока цилиндра
Cylinder Head      


ДЕТАЛИРОВКА ДЛЯ МОДЕЛИ: HONDA BF225AK1

Подвесной четырёхтактный двигатель BF225AK1 - Cylinder Head / Головка блока цилиндра
Номер на
рисунке
АртикулНаименованиеКол-во
на складе
Цена
111911-ZY3-010

Подвес двигателя (Hanger, engine)

под заказ0 руб. 
212204-PJ7-305

Guide (Guide)

под заказ2090 руб. 
312205-PJ7-305

Guide (Guide)

под заказ2470 руб. 
412210-PZ1-004

Сальник a (Seal a)

под заказ1120 руб. 
512210-ZY3-010ZA

Головка цилиндра, комплект *nh8 * (Head comp., cylinder *nh8 *)

под заказ358060 руб. 
612211-PZ1-004

Сальник b (Seal b)

14 шт790 руб. 
712231-ZY3-000

Крышка правой опоры распредвала (Cover, r. camshaft thrust)

под заказ5850 руб. 
712231-ZVL-000

(последний код) COVER, R. CAMSHAFT THRUST

под заказ6090 руб. 
812241-ZY3-000

Крышка левой опоры распредвала (Cover, l. camshaft thrust)

под заказ4340 руб. 
912251-ZY3-A01

Прокладка , Головка блока цилиндра (nippon leakless) (Gasket , cylinder head (nippon leakless))

2 шт16960 руб. 
1014820-P8F-A01

Motion comp (Motion comp)

под заказ2180 руб. 
1116897-ZY3-000

Кронштейн, Топливные трубки (Bracket, fuel tube)

под заказпо запросу 
1217938-SE0-941

Зажим (Clip)

под заказ500 руб. 
1390005-PT0-003

Болт с шайбой (Bolt-washer)

под заказ1640 руб. 
1490026-ZY3-000

Фланцевый болт, 8x20 (Bolt, flange, 8x20)

под заказ250 руб. 
1590035-ZY3-000

Фланцевый болт, 8x28 (Bolt, flange, 8x28)

под заказ270 руб. 
1690060-ZY3-000

Фланцевый болт, 8x16 (Bolt, flange, 8x16)

под заказпо запросу 
1790701-P8A-A00

Шпонка (Dowel pin)

под заказ710 руб. 
1890705-PT0-000

Шпонка (Dowel pin)

под заказ410 руб. 
1991213-RKG-003

Сальник (Oil seal)

2 шт1740 руб. 
2091301-P8A-A00

Уплотнительное кольцо (O-ring)

2 шт990 руб. 
2194302-06100

Штифт b (Pin b)

под заказ240 руб. 

Время выполнения запроса 0.41582489013672 сек.

 
 

данный сайт носит информационный характер и не является публичной офертой

склад запчастей для водомоторной техники