Контактный телефон: +7 (981) 121-46-93, +7 (800) 200-90-76 , Email: parts-katalog@yandex.ru, где купить |
Модификация Вашего двигателя: Honda B75K3 BLD Вернуться к выбору узлов мотора Гильза цилиндра / Головка блока цилиндра |
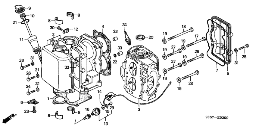
|||||||||||||||||||||||||||||||||||||||||||||||||||||||||||||||||||||||||||||||||||||||||||||||||||||||||||||||||||||||||||||||||||||||||||||||||||||||||||||||||||||||||||||||||||||||||||||||||||||||||||||||||||||||||||||||||||||
| Номер на рисунке | Артикул | Наименование | Кол-во на складе | Цена | |
| 1 | 11210-921-030 | Прокладка масляного поддона (Packing, oil pan) | под заказ | 1050 руб. | |
| 2 | 12010-935-010KA | Блок цилиндра в сборе (частично) (Barrel assy., cylinder) | под заказ | по запросу | |
| 3 | 12200-921-050KA | Головка цилиндра, комплект (Head comp., cylinder) | под заказ | по запросу | |
| 4 | 12251-921-030 | Прокладка головки блока цилиндра (Gasket, cylinder head) | под заказ | 5420 руб. | |
| 5 | 12300-921-050KA | Крышка головки цилиндра (Cover, cylinder head) | под заказ | по запросу | |
| 6 | 12367-935-000 | Пластина сапуна (Plate, breather) | под заказ | по запросу | |
| 7 | 12391-921-030 | Прокладка крышки головки цилиндра (Packing, head cover) | под заказ | по запросу | |
| 8 | 13315-921-013 | Подшипник коленвала (std.) (Bearing, crankshaft (std.)) | под заказ | 2050 руб. | |
| 9 | 15611-921-000 | Крышка заливной горловины масла (жёлтый) (Cap, oil (yellow)) | под заказ | 1030 руб. | |
| 10 | 15612-921-000 | Gauge, oil level (Gauge, oil level) | под заказ | 1840 руб. | |
| 11 | 15621-921-020 | Joint, oil filler (Joint, oil filler) | под заказ | по запросу | |
| 12 | 32901-921-000 | Струбцинаer (Clamper) | под заказ | по запросу | |
| 13 | 37200-935-004 | Выключатель при низком давлении масла (Switch, oil pressure) | 1 шт | 5060 руб. | |
| 14 | 37201-935-000 | Провод выключателя при низком давлении масла (Cord, oil pressure switch) | под заказ | по запросу | |
| 15 | 37202-935-004 | Шайба, 4 мм (Washer, 4mm) | под заказ | 140 руб. | |
| 16 | 37203-935-303 | Болт, adapter (Bolt, adapter) | под заказ | по запросу | |
| 17 | 90017-935-000 | Болт, head, 8x70 (Bolt, head, 8x70) | под заказ | по запросу | |
| 18 | 90018-935-000 | Болт, head, 8x94 (Bolt, head, 8x94) | под заказ | по запросу | |
| 19 | 90402-822-000 | Шайба головки, 8 мм (Washer, head, 8mm) | под заказ | по запросу | |
| 20 | 91206-921-000 | Сальник, 16x28x6 (Oil seal, 16x28x6) | 1 шт | 1300 руб. | |
| 21 | 91301-805-000 | Уплотнительное кольцо, 26x2.7 (O-ring, 26x2.7) | под заказ | 380 руб. | |
| 22 | 91353-706-000 | Уплотнительное кольцо, 9.8x2.2 (O-ring, 9.8x2.2) | под заказ | по запросу | |
| 23 | 92000-06010-02 | Болт под шестигранник., 6x10 (Bolt, hex., 6x10) | под заказ | по запросу | |
| 24 | 92000-06025-02 | Болт под шестигранник., 6x25 (Bolt, hex., 6x25) | под заказ | по запросу | |
| 24 | 92101-06025-0B | Болт под шестигранник. (6x25) (Bolt, hex. (6x25)) | под заказ | по запросу | |
| 25 | 92000-06028-02 | Болт под шестигранник., 6x28 (Bolt, hex., 6x28) | под заказ | по запросу | |
| 26 | 92000-06035-02 | Болт под шестигранник., 6x35 (Bolt, hex., 6x35) | под заказ | по запросу | |
| 27 | 92200-08050-0A | Болт под шестигранник., 8x50 (Bolt, hex., 8x50) | под заказ | по запросу | |
| 28 | 92200-08065-0A | Болт под шестигранник., 8x65 (Bolt, hex., 8x65) | под заказ | 150 руб. | |
| 29 | 93500-040-063-J | Винт с чашечкой, 4x6 (Screw, pan, 4x6) | под заказ | по запросу | |
| 30 | 93500-050-080-B | Винт (Screw) | под заказ | 110 руб. | |
| 31 | 9410106200 | Плоская шайба, 6 мм (Washer, plain, 6mm) | под заказ | 90 руб. | |
| 32 | 94301-08140 | Шпонка (Dowel pin) | 4 шт | 150 руб. | |
| 33 | 94301-10140 | Штифт a (Pin a) | под заказ | 270 руб. | |
| 34 | 98066-55740 | Свеча зажигания (d-5hs) (Plug, spark (d-5hs)) | под заказ | 330 руб. | |
Время выполнения запроса 0.74031710624695 сек.
склад запчастей для водомоторной техники