Подобрать запчасти на лодочный мотор Suzuki DF25S/L; DF25RS/L; DF25QS/L; DF25TS/L - Clamp bracket - Кронштейн транца
вконтакте

Контактный телефон: +7 (981) 121-46-93, +7 (800) 200-90-76 , Email: parts-katalog@yandex.ru, где купить

 
 

  Логин:

Пароль:

Регистрация

www.partskatalog.ru Все каталоги Запчасти Mercury Запчасти Suzuki Запчасти Tohatsu Запчасти Honda Контакты



УВАЖАЕМЫЕ КЛИЕНТЫ!
C 19 ДЕКАБРЯ 2025 ПО 02 МАРТА 2026 ГОДА ОТДЕЛ ЗАПЧАСТЕЙ И СЕРВИС РАБОТАТЬ НЕ БУДУТ
ПРОДАЖА ЛОДОЧНЫХ МОТОРОВ В ШТАТНОМ РЕЖИМЕ
ОБ ИЗМЕНЕНИЯХ В ГРАФИКЕ РАБОТЫ ЧИТАЙТЕ НА САЙТА



назад Раздел:   вперёд

Вернуться к выбору узлов мотора


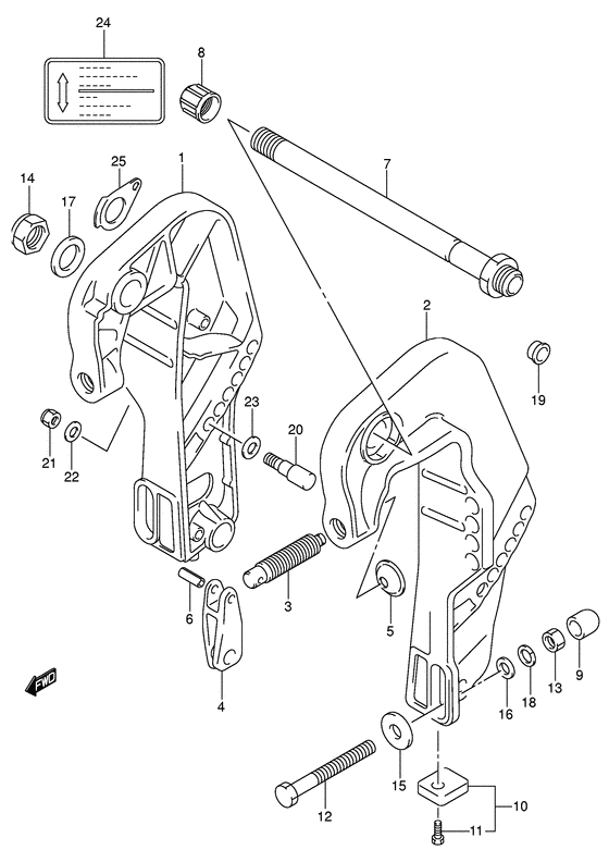
ДЕТАЛИРОВКА ДЛЯ МОДЕЛИ: SUZUKI DF25QK2(E1) K2

Кронштейн транца


Код модели двигателя: DF25S/L; DF25RS/L; DF25QS/L; DF25TS/L

Год выпуска двигателя: 2002

Регион: General Export No.1 ,Код региона: P01

Цвет: Shadow Black Metallic

Номер на
рисунке
АртикулНаименованиеQTYКол-во
на складе
Цена
141111-89J00-0EP

(Bracket, clamp stbd (black); # )

под заказнет сведений
109100-08232-000

Болт (8x30) - Bolt (8x30) (Bolt)

6 шт350 руб.
109160-08084-000

Шайба (8x30x2.5) - Washer (8x30x25) (Stopper # ) (Шайба)

под заказ240 руб.
141111-89J21-0EP

Кронштейн правого зажима - Bracket, Clamp Stbd (Bracket, clamp stbd)

под заказ36720 руб.
141111-89J13-0EP

Кронштейн правого зажима - Bracket, Clamp Stbd (Bracket, clamp stbd (black); Df25:151001~, df30:151001~510279 # )

под заказ36720 руб.
141111-89J21-0EP

   (актуальный код замены) Кронштейн правого зажима - Bracket, Clamp Stbd

под заказ36720 руб.
141111-89J21-0EP

Кронштейн правого зажима - Bracket, Clamp Stbd (Bracket, clamp stbd)

под заказ36720 руб.
141111-89J20-0EP

Кронштейн правого зажима - Bracket, Clamp Stbd (Bracket, clamp stbd (black); Df25:510001~, df30:510280~ # )

под заказ36720 руб.
141111-89J21-0EP

   (актуальный код замены) Кронштейн правого зажима - Bracket, Clamp Stbd

под заказ36720 руб.
141111-89J21-0EP

Кронштейн правого зажима - Bracket, Clamp Stbd (Bracket, clamp stbd)

под заказ36720 руб.
241121-89J00-0EP

(Bracket, clamp port (black); # )

под заказнет сведений
209100-08232-000

Болт (8x30) - Bolt (8x30) (Bolt)

6 шт350 руб.
209160-08084-000

Шайба (8x30x2.5) - Washer (8x30x25) (Stopper # ) (Шайба)

под заказ240 руб.
241121-89J15-0EP

Кронштейн левого зажима - Bracket, Clamp Port (Bracket, clamp port)

под заказ36720 руб.
241121-89J14-0EP

Кронштейн левого зажима - Bracket, Clamp Port (Bracket, clamp port (black); Model:01~07 # )

под заказ36720 руб.
241121-89J15-0EP

   (актуальный код замены) Кронштейн левого зажима - Bracket, Clamp Port

под заказ36720 руб.
241121-89J15-0EP

Кронштейн левого зажима - Bracket, Clamp Port (Bracket, clamp port)

под заказ36720 руб.
341211-89J00-000

Винт зажима - Screw, Clamp (Шпилька)

под заказ2160 руб.
441212-93001-0EP

Струбцина румпеля - Handle, Clamp (Handle, clamp (black); # ) (Стубцина рукоятки)

под заказ13920 руб.
541213-98100-000

Пластина струбцины - Plate, Clamp (Plate, clamp # Plate, clamp; # ) (Плата струбцины)

под заказ390 руб.
541213-94J01-000

   (актуальный код замены) Пластина струбцины - Plate, Clamp

под заказ420 руб.
609205-06007-000

Стопор пружины (6x25) - Pin, Spring (6x25) (Pin (6x27) # ) (Pin)

13 шт170 руб.
741130-95291-000

Труба кронштейна транца - Shaft, Clamp Bracket (Shaft, clamp brkt; # )

под заказ0 руб.
741130-95292-000

   (актуальный код замены) Запчасть снята с производства - The Spare Part Is Laid Off

под заказ0 руб.
741130-95292-000

Труба кронштейна транца - Shaft, Clamp Bracket (Shaft, clamp bracket)

под заказ0 руб.
741130-87J00-000

Труба кронштейна транца - Shaft, Clamp Bracket (Shaft, clamp brkt; Df25:510124~, df30:510399~ # )

под заказ15460 руб.
741130-87J11-000

   (актуальный код замены) Труба кронштейна транца - Shaft, Clamp Bracket

под заказ15460 руб.
741130-87J11-000

Труба кронштейна транца - Shaft, Clamp Bracket (Shaft, clamp bracket)

под заказ15460 руб.
841151-94500-000

Колпачок кронштейна транца Вал - Cap, Clamp Bracket Shaft (Cap, clamp brkt shaft; # ) (Крышка кронштейна)

под заказ280 руб.
941153-94500-000

Колпачок транцевого болта - Cap, Transom Bolt (Cap # Cap, transom bolt; # ) (Крышка)

2 шт370 руб.
1055320-95311-000

Защитный цинковый анод - Zinc Set, Protection (Протектор цинковый)

16 шт1320 руб.
1109116-06094-000

Болт (6x15) - Bolt (6x15) (Bolt (6x15) # Bolt (6x15); # ) (Болт 6X15)

20 шт270 руб.
1209100-12039-000

(Bolt (12x100, pitch:1.75); # )

под заказнет сведений
1209100-12093-000

Болт (12x100) - Bolt (12x100) (Bolt (12x100, pitch:1.25))

6 шт1330 руб.
1209159-12014-000

Гайка - Nut (Гайка)

18 шт370 руб.
1209100-12093-000

Болт (12x100) - Bolt (12x100) (Bolt (12x100, pitch:1.25); Df25 model:05, 06, df30:510237~ # ) (Bolt (12x100, pitch:1.25))

6 шт1330 руб.
1309140-12028-000

Гайка - Nut (Nut (m12, pitch:1.75); # ) (Гайка)

под заказ350 руб.
1309159-12014-000

Гайка - Nut (Nut (m12, pitch:1.25); Df25 model:05, 06, df30:510237~ # ) (Гайка)

18 шт370 руб.
1409159-22006-000

Гайка - Nut (Гайка)

8 шт1950 руб.
1509160-12044-000

Шайба (12.5x35x3.2) - Washer (125x35x32) (Washer (12.5x35x3.2) # Washer (12.5x35x3.2); # ) (Шайба)

12 шт260 руб.
1609160-12066-000

Шайба (12.5x22x2.5) - Washer (125x22x25) (Washer (12.5x22x2.5) # Washer (12.5x22x2.5); # ) (Шайба)

19 шт150 руб.
1609160-12110-000

Шайба (12.5x22x3) - Washer (125x22x3) (Washer (12.5x22x3.0); Df25 model:05, 06, df30:510187~ # ) (Шайба)

6 шт370 руб.
1709160-22033-000

Шайба (22.5x38x1) - Washer (225x38x1) (Washer (22.5x38x1.0); Df25 ~model:04, df30:~510279 # ) (Шайба)

под заказ290 руб.
1809162-12005-000

Шайба с блокировкой - Washer, Lock (Lock washer (12.2x21.5x3) # Washer, lock (12.2x21.5x3.0); Df25 ~model:04, df30:~510236 # ) (Шайба)

под заказ160 руб.
1941152-94500-000

Заглушка, Кронштейн транца Вал - Plug, Clamp Bracket Shaft (Plug, clamp bracket shaft # Plug, clamp brkt; # ) (Заглушка кронштейна)

под заказ290 руб.
2045421-89J00-000

Штифт блокировки наклона - Pin, Tilt Lock (Штифт гидроподъемника)

1 шт2070 руб.
2109159-10050-000

Гайка - Nut (Гайка)

8 шт250 руб.
2209160-10082-000

Шайба (10.5x19x2) - Washer (105x19x2) (Washer # Washer (10.5x19x2.0); # ) (Gasket (10.5x19x2))

19 шт120 руб.
2309160-12066-000

Шайба (12.5x22x2.5) - Washer (125x22x25) (Washer (12.5x22x2.5) # Washer (12.5x22x2.5); # ) (Шайба)

19 шт150 руб.
2443241-87J00-000

Маркировка, Release Рычаг - Mark, Release Lever (Mark, release lever # ) (Маркировка ручки)

под заказ360 руб.
2541135-93J00-000

Шайба кронштейна вала транца - Washer, Clamp Bracket Shaft (Df25 model:05, 06, df30:510280~ # ) (Шайба вала)

под заказ610 руб.


Время выполнения запроса 1.1354699134827 сек.

 
 

данный сайт носит информационный характер и не является публичной офертой

склад запчастей для водомоторной техники