Подобрать оригинальные запчасти на лодочный мотор Suzuki DF115TL/X; DF115WTL/X модель 2003 года - Clamp bracket - Кронштейн транца
вконтакте

Контактный телефон: +7 (981) 121-46-93, +7 (800) 200-90-76 , Email: parts-katalog@yandex.ru, где купить

 
 

  Логин:

Пароль:

Регистрация

www.partskatalog.ru Все каталоги Запчасти Mercury Запчасти Suzuki Запчасти Tohatsu Запчасти Honda Контакты



УВАЖАЕМЫЕ КЛИЕНТЫ!
C 19 ДЕКАБРЯ 2025 ПО 02 МАРТА 2026 ГОДА ОТДЕЛ ЗАПЧАСТЕЙ И СЕРВИС РАБОТАТЬ НЕ БУДУТ
ПРОДАЖА ЛОДОЧНЫХ МОТОРОВ В ШТАТНОМ РЕЖИМЕ
ОБ ИЗМЕНЕНИЯХ В ГРАФИКЕ РАБОТЫ ЧИТАЙТЕ НА САЙТА



назад Раздел:   вперёд

Вернуться к выбору узлов мотора


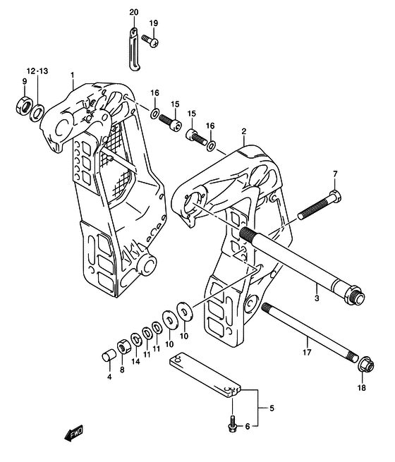
ДЕТАЛИРОВКА ДЛЯ МОДЕЛИ: SUZUKI DF115WTL K3

Кронштейн транца


Код модели двигателя: DF115TL/X; DF115WTL/X

Год выпуска двигателя: 2003

Цвет: Shadow Black Metallic

Номер на
рисунке
АртикулНаименованиеQTYКол-во
на складе
Цена
141111-90J11-0EP

Кронштейн правого зажима - Bracket, Clamp Stbd (DF115WT # )

под заказ53280 руб.
141111-90J13-0EP

   (актуальный код замены) Кронштейн правого зажима - Bracket, Clamp Stbd

под заказ53280 руб.
141111-90J13-0EP

Кронштейн правого зажима - Bracket, Clamp Stbd (Bracket, clamp stbd)

под заказ53280 руб.
141111-92J02-0EP

Кронштейн правого зажима - Bracket, Clamp Stbd (DF140WT # )

под заказ54720 руб.
141111-92J03-0EP

   (актуальный код замены) Кронштейн правого зажима - Bracket, Clamp Stbd

под заказ54720 руб.
141111-92J03-0EP

Кронштейн правого зажима - Bracket, Clamp Stbd (Bracket, clamp stbd)

под заказ54720 руб.
241121-90J11-0EP

Кронштейн левого зажима (чёрный) - Bracket, Clamp Port (black) (DF115WT # )

под заказ53280 руб.
241121-90J13-0EP

   (актуальный код замены) Кронштейн левого зажима (чёрный) - Bracket, Clamp Port (black)

под заказ53280 руб.
241121-90J13-0EP

Кронштейн левого зажима (чёрный) - Bracket, Clamp Port (black) (Кронштейн (чёрный))

под заказ53280 руб.
241121-92J02-0EP

Кронштейн левого зажима (чёрный) - Bracket, Clamp Port (black) (DF140WT # )

под заказ54720 руб.
241121-92J04-0EP

   (актуальный код замены) Кронштейн левого зажима (чёрный) - Bracket, Clamp Port (black)

под заказ54720 руб.
241121-92J04-0EP

Кронштейн левого зажима (чёрный) - Bracket, Clamp Port (black) (Кронштейн (чёрный))

под заказ54720 руб.
341130-95541-000

Труба кронштейна транца - Shaft, Clamp Bracket (Трубка струбцины)

под заказ0 руб.
441153-94500-000

Колпачок транцевого болта - Cap, Transom Bolt (Крышка)

2 шт370 руб.
555320-94900-000

Анод кронштейна транца - Anode Set, Clamp Bracket (Zinc, protection # ) (Комплект анодов)

13 шт4950 руб.
609116-06121-000

Болт (6x25) - Bolt (6x25) (Bolt (6x25) # ) (Bolt)

19 шт260 руб.
709100-12045-000

(STD DF115WT OPT DF140WT # )

под заказнет сведений
709100-12091-000

Болт (12x115) - Bolt (12x115) (Bolt (12x115, pitch:1.25))

21 шт1530 руб.
709159-12014-000

Гайка - Nut (Гайка)

18 шт370 руб.
709100-12083-000

(STD DF140WT OPT DF115WT # )

под заказнет сведений
709100-12090-000

Болт (12x150) - Bolt (12x150) (Bolt (12x150, pitch:1.25))

14 шт2480 руб.
709159-12014-000

Гайка - Nut (Гайка)

18 шт370 руб.
809140-12028-000

Гайка - Nut (Гайка)

под заказ350 руб.
909159-22006-000

Гайка - Nut (Гайка)

8 шт1950 руб.
1009160-12044-000

Шайба (12.5x35x3.2) - Washer (125x35x32) (Washer (12.5x35x3.2) # ) (Шайба)

12 шт260 руб.
1109160-12066-000

Шайба (12.5x22x2.5) - Washer (125x22x25) (Washer (12.5x22x2.5) # ) (Шайба)

19 шт150 руб.
1209160-22033-000

Шайба (22.5x38x1) - Washer (225x38x1) (DF115WT # ) (Шайба)

под заказ290 руб.
1341135-92J00-000

Шайба кронштейна вала транца - Washer, Clamp Bracket Shaft (DF140WT # ) (Шайба вала)

под заказ610 руб.
1409162-12005-000

Шайба с блокировкой - Washer, Lock (Lock washer (12.2x21.5x3) # ) (Шайба)

под заказ160 руб.
1509106-10065-000

Болт (10x20) - Bolt (10x20) (Bolt)

под заказ430 руб.
1609160-10082-000

Шайба (10.5x19x2) - Washer (105x19x2) (Washer # ) (Gasket (10.5x19x2))

19 шт120 руб.
1745421-87D00-000

Штифт блокировки наклона - Pin, Tilt Lock (STD DF140WT # )

под заказ2810 руб.
1745421-87D03-000

   (актуальный код замены) Штифт блокировки наклона - Pin, Tilt Lock

под заказ2810 руб.
1745421-87D02-000

Штифт блокировки наклона - Pin, Tilt Lock (Pin, tilt lock)

под заказ2810 руб.
1745421-87D03-000

   (актуальный код замены) Штифт блокировки наклона - Pin, Tilt Lock

под заказ2810 руб.
1745421-90J00-000

Штифт блокировки наклона - Pin, Tilt Lock (OPT DF115WT # ) (Штифт гидроподъемника)

под заказ3820 руб.
1809159-14020-000

Гайка - Nut (OPT DF115WT STD DF140WT # ) (Гайка 14MM)

под заказ350 руб.
1909125-06063-000

Винт (6x10) - Screw (6x10) (DF140WT # ) (Винт 6X10 (SUS))

6 шт190 руб.
2009404-06432-000

Струбцина (l: 65) - Clamp (l:65) (Clamp (l:80) # DF140WT # ) (Clamp (l:80))

8 шт170 руб.
2009404-06039-000

   (актуальный код замены) Струбцина (l: 65) - Clamp (l:65)

под заказ170 руб.


Время выполнения запроса 1.6882238388062 сек.

 
 

данный сайт носит информационный характер и не является публичной офертой

склад запчастей для водомоторной техники