Оригинальные запчасти на лодочный мотор SUZUKI - Cylinder
вконтакте

Контактный телефон: +7 (981) 121-46-93, +7 (800) 200-90-76 , Email: parts-katalog@yandex.ru, где купить

 
 

  Логин:

Пароль:

Регистрация

www.partskatalog.ru Все каталоги Запчасти Mercury Запчасти Suzuki Запчасти Tohatsu Запчасти Honda Контакты

назад Раздел:   вперёд

Вернуться к выбору узлов мотора


ДЕТАЛИРОВКА ДЛЯ МОДЕЛИ: SUZUKI DT2C C

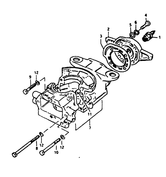
Цилиндр


Год выпуска двигателя: 1978

Регион: General Export No.1

Цвет: Andres Blue MetallicFrancois White №2

Номер на
рисунке
АртикулНаименованиеQTYКол-во
на складе
Цена
109482-00095-000

Свеча зажигания (b-6h) - Plug, Spark (b-6h) (Spark plug assy (dt9.9 e13) # Spark plug assy; B-6hs, ngk, from 09482-00048 ) (Plug, Spark (b-6h))

под заказ630 руб.
109482-00088-000

Свеча зажигания (br6hs) - Plug, Spark (br6hs) (Spark plug assy (dt9.9) # Spark plug assy; Br-6hs, e28 ) (Plug, Spark (br6hs))

под заказ0 руб.
211111-98003-000

Запчасть снята с производства - The Spare Part Is Laid Off (The Spare Part Is Laid Off)

под заказ0 руб.
311141-98005-000

Запчасть снята с производства - The Spare Part Is Laid Off (The Spare Part Is Laid Off)

под заказ0 руб.
311141-98060-000

   (актуальный код замены) Запчасть снята с производства - The Spare Part Is Laid Off

под заказ0 руб.
401107-08358-000

Болт - Bolt (Bolt)

под заказ230 руб.
401500-0835B-000

   (актуальный код замены) Болт - Bolt

под заказ230 руб.
401500-0835B-000

Болт - Bolt (Bolt, muffler support ) (Bolt)

под заказ230 руб.
508322-11088-000

Шайба - Washer (Washer)

под заказ140 руб.
508322-01087-000

   (актуальный код замены) Шайба - Washer

под заказ140 руб.
508322-01087-000

Шайба - Washer (Lock washer ) (Washer)

под заказ140 руб.
608321-21088-000

Шайба с блокировкой - Washer, Lock (Washer, Lock)

под заказ140 руб.
608321-01087-000

   (актуальный код замены) Шайба с блокировкой - Washer, Lock

под заказ140 руб.
608321-01087-000

Шайба с блокировкой - Washer, Lock (Washer, lock ) (Washer, Lock)

под заказ140 руб.
711300-98831-000

(To (11300-98832) + (12110-98006))

под заказнет сведений
711300-98832-000

Запчасть снята с производства - The Spare Part Is Laid Off (The Spare Part Is Laid Off)

под заказ0 руб.
809100-06032-000

Запчасть снята с производства - The Spare Part Is Laid Off (6x80) (The Spare Part Is Laid Off)

под заказ0 руб.
909100-06033-000

Болт (6x35) - Bolt (6x35) (Bolt # Bolt, cylinder 2; 6x35 ) (Bolt (6x35))

под заказ1130 руб.
964455-07L00-000

   (актуальный код замены) Болт - Bolt

под заказ1130 руб.
1009100-06038-000

Болт (6x65) - Bolt (6x65) (Bolt, cylinder 3; 6x65 ) (Bolt (6x65))

под заказ160 руб.
1104211-09109-000

Штифт - Pin (Knock pin ) (Pin)

под заказ120 руб.
1208321-21068-000

Шайба с блокировкой - Washer, Lock (Washer, Lock)

под заказ140 руб.
1208321-01067-000

   (актуальный код замены) Шайба с блокировкой - Washer, Lock

под заказ140 руб.
1208321-01067-000

Шайба с блокировкой - Washer, Lock (Washer, Lock)

под заказ140 руб.


Время выполнения запроса 0.73501706123352 сек.

 
 

данный сайт носит информационный характер и не является публичной офертой

склад запчастей для водомоторной техники