Оригинальные запчасти на подвесной двигатель Suzuki - Cylinder
вконтакте

Контактный телефон: +7 (981) 121-46-93, +7 (800) 200-90-76 , Email: parts-katalog@yandex.ru, где купить

 
 

  Логин:

Пароль:

Регистрация

www.partskatalog.ru Все каталоги Запчасти Mercury Запчасти Suzuki Запчасти Tohatsu Запчасти Honda Контакты



УВАЖАЕМЫЕ КЛИЕНТЫ!
C 19 ДЕКАБРЯ 2025 ПО 02 МАРТА 2026 ГОДА ОТДЕЛ ЗАПЧАСТЕЙ И СЕРВИС РАБОТАТЬ НЕ БУДУТ
ПРОДАЖА ЛОДОЧНЫХ МОТОРОВ В ШТАТНОМ РЕЖИМЕ
ОБ ИЗМЕНЕНИЯХ В ГРАФИКЕ РАБОТЫ ЧИТАЙТЕ НА САЙТА



Раздел:   вперёд

Вернуться к выбору узлов мотора


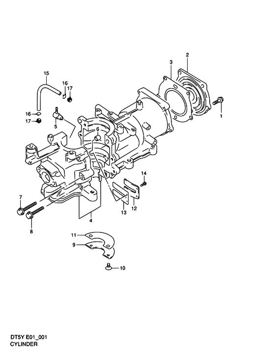
ДЕТАЛИРОВКА ДЛЯ МОДЕЛИ: SUZUKI DT5Y Y

Цилиндр


Год выпуска двигателя: 2000

Цвет: California Gray Metallic

Номер на
рисунке
АртикулНаименованиеQTYКол-во
на складе
Цена
101560-08307-000

Болт - Bolt (Bolt)

под заказ260 руб.
101560-08357-000

Болт - Bolt (861262~ ) (Bolt)

7 шт260 руб.
211111-986A0-0ED

(->1111-986A1-0ED USED WITH 01560-08357 (5))

под заказнет сведений
201560-08357-000

Болт - Bolt (Bolt)

7 шт260 руб.
211111-986A1-0ED

Головка цилиндра (gray) - Head, Cylinder (gray) (Head, cylinder (gray) ) (Head, Cylinder (gray))

под заказ0 руб.
211111-986A1-0ED

Головка цилиндра (gray) - Head, Cylinder (gray) (Head, cylinder (gray) # 861262~ ) (Head, Cylinder (gray))

под заказ0 руб.
211111-986A1-0EP

Головка цилиндра (чёрный) - Head, Cylinder (black) (MODEL:02 ) (Head, Cylinder (black))

под заказ0 руб.
311141-986A0-000

Прокладка головки блока цилиндра - Gasket, Cylinder Head (Gasket, cylinder head ) (Gasket, Cylinder Head)

6 шт2960 руб.
411300-986A0-0ED

Цилиндр в сборе (gray) - Cylinder Assy (gray) (Cylinder Assy (gray))

под заказ0 руб.
411300-986B0-0ED

   (актуальный код замены) Запчасть снята с производства - The Spare Part Is Laid Off

под заказ0 руб.
411300-986B0-0ED

Цилиндр в сборе (gray) - Cylinder Assy (gray) (Cylinder Assy (gray))

под заказ0 руб.
411300-986B0-0ED

Цилиндр в сборе (gray) - Cylinder Assy (gray) (MODEL:01 ) (Cylinder Assy (gray))

под заказ0 руб.
411300-986B0-0EP

Запчасть снята с производства - The Spare Part Is Laid Off (MODEL:02) (The Spare Part Is Laid Off)

под заказ0 руб.
516710-95D10-000

Контрольный клапан - Valve, Check (Valve, Check)

под заказ2330 руб.
604211-09109-000

Штифт - Pin (Knock pin ) (Pin)

под заказ120 руб.
701550-06357-000

Болт - Bolt (Bolt, throttle lever no.2 ) (Bolt)

9 шт210 руб.
801550-06307-000

Болт - Bolt (Bolt)

8 шт250 руб.
911218-98601-000

Крышка водяной рубашки - Cover, Water Jacket (Cover, water jacket ) (Cover, Water Jacket)

под заказ0 руб.
1009126-05003-000

Винт (5x12) - Screw (5x12) (Screw (5x12))

под заказ160 руб.
1111219-98610-000

Прокладка, Water Jacket Крышка - Gasket, Water Jacket Cover (Gasket, Water Jacket Cover)

1 шт420 руб.
1213152-98300-000

Запчасть снята с производства - The Spare Part Is Laid Off (The Spare Part Is Laid Off)

под заказ0 руб.
1313153-98600-000

Язычковый клапан - Valve, Reed (Reed, valve ) (Valve, Reed)

под заказ970 руб.
1409137-03007-000

Винт (3x8) - Screw (3x8) (Screw (3x8))

под заказ0 руб.
1509355-25705-600

Шланг (2.5x7x600) - Hose (25x7x600) (Hose, out no.4 (2.5x7x300) # L:600->30 ) (Hose (2.5x7x600))

под заказ680 руб.
1509355-25001-600

   (актуальный код замены) Шланг - Hose

под заказ680 руб.
1609401-06101-000

Зажим - Clip (Clip)

под заказ160 руб.
1709401-06405-000

Зажим - Clip (MODEL:01, 02 ) (Clip)

под заказ160 руб.


Время выполнения запроса 1.4145040512085 сек.

 
 

данный сайт носит информационный характер и не является публичной офертой

склад запчастей для водомоторной техники