Подобрать оригинальные запчасти на подвесной мотор Suzuki модель 1994 года - Корпус вала передачи / Driveshaft housing
вконтакте

Контактный телефон: +7 (981) 121-46-93, +7 (800) 200-90-76 , Email: parts-katalog@yandex.ru, где купить

 
 

  Логин:

Пароль:

Регистрация

www.partskatalog.ru Все каталоги Запчасти Mercury Запчасти Suzuki Запчасти Tohatsu Запчасти Honda Контакты

назад Раздел:   вперёд

Вернуться к выбору узлов мотора


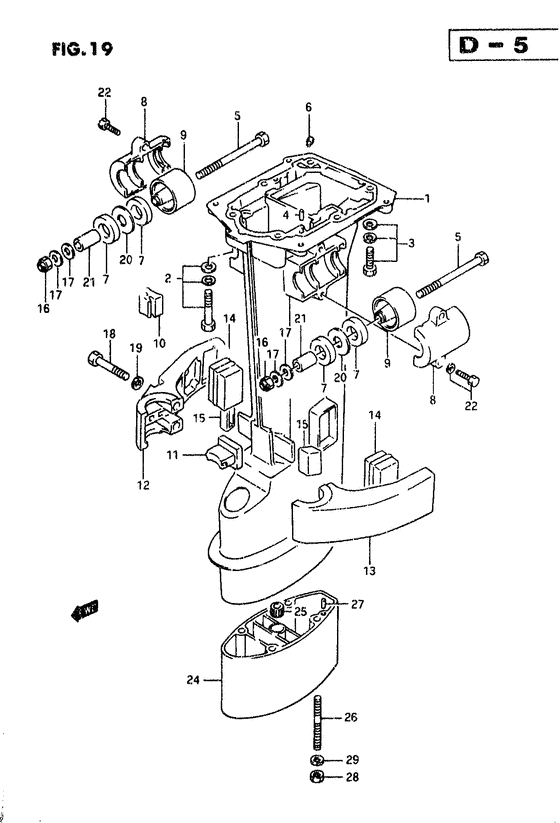
ДЕТАЛИРОВКА ДЛЯ МОДЕЛИ: SUZUKI DT9.9CNVR(88-97) R

Корпус вала передачи


Год выпуска двигателя: 1994

Номер на
рисунке
АртикулНаименованиеQTYКол-во
на складе
Цена
152111-92D30-0ED

Запчасть снята с производства - The Spare Part Is Laid Off (Housing, drive shaft (s); L:353) (The Spare Part Is Laid Off)

под заказ0 руб.
152111-92D20-0ED

Запчасть снята с производства - The Spare Part Is Laid Off (Housing, drive shaft (l); L:467) (The Spare Part Is Laid Off)

под заказ0 руб.
209118-08090-000

Болт (8x52) - Bolt (8x52) (Bolt (8x50) # Bolt (8x52); ) (Bolt (8x52))

под заказ670 руб.
309118-08112-000

Болт (8x30) - Bolt (8x30) (Bolt (8x30);) (Bolt (8x30))

под заказ520 руб.
309117-08047-000

   (актуальный код замены) Болт (8x30) - Bolt (8x30)

10 шт520 руб.
309117-08047-000

Болт (8x30) - Bolt (8x30) (Bolt (8x30))

10 шт520 руб.
409205-04019-000

Стопор пружины (4x12) - Pin, Spring (4x12) (Pin, Spring (4x12))

под заказ210 руб.
509100-08213-000

Болт (8x100) - Bolt (8x100) (Bolt (8x100) # Bolt (8x100); ) (Bolt (8x100))

под заказ0 руб.
652117-92D00-000

Трубка контрольной струи - Tube, Water Inspection (Tube, water inspection ) (Tube, Water Inspection)

20 шт550 руб.
754121-92D00-000

Стопор, вышеr Thrust - Stopper, Upr Thrust (Cushion, upper mount # Stopper, upper; ) (Stopper, Upr Thrust)

под заказ420 руб.
854137-92D00-0ED

Крышка, вышеr Крепление - Cover, Upr Mount (Cover, Upr Mount)

под заказ0 руб.
954130-92D10-000

Крепление, вышеr - Mount, Upr (Mount, upper # Type:sail ) (Mount, Upr)

под заказ0 руб.
954130-92D00-000

Запчасть снята с производства - The Spare Part Is Laid Off (Mount, upper (s/l);) (The Spare Part Is Laid Off)

под заказ0 руб.
1054145-92D01-000

Подушка, вышеr Крепление - Cushion, Upr Mount (Cushion, upper mount ) (Cushion, Upr Mount)

под заказ0 руб.
1154151-92D01-000

Крепление нижнего упора - Mount, Lwr Thrust (Mount, lower thrust ) (Mount, Lwr Thrust)

под заказ0 руб.
1254211-92D01-0ED

Крышка, Lwr Крепление Stbd - Cover, Lwr Mount Stbd (Cover, lower mounting stbd ) (Cover, Lwr Mount Stbd)

под заказ0 руб.
1354221-92D01-0ED

Запчасть снята с производства - The Spare Part Is Laid Off (The Spare Part Is Laid Off)

под заказ0 руб.
1454167-92D10-000

Крепление, Lwr Side (ul) - Mount, Lwr Side (ul) (Mount, Lwr Side (ul))

под заказ0 руб.
1454167-92D20-000

   (актуальный код замены) Запчасть снята с производства - The Spare Part Is Laid Off

под заказ0 руб.
1454167-92D20-000

Крепление, Lwr Side (ul) - Mount, Lwr Side (ul) (Mount, lower side ) (Mount, Lwr Side (ul))

под заказ0 руб.
1454167-92D20-000

Крепление, Lwr Side (ul) - Mount, Lwr Side (ul) (Mount, lower side # Type:sail ) (Mount, Lwr Side (ul))

под заказ0 руб.
1554171-92D00-000

Подушка, Lwr Side - Cushion, Lwr Side (Cushion, lower side ) (Cushion, Lwr Side)

под заказ0 руб.
1609159-08059-000

Гайка - Nut (Nut, clutch lever ) (Nut)

13 шт390 руб.
1609159-08104-000

Гайка - Nut (Model:95~97 ) (Nut)

под заказ440 руб.
1709160-08082-000

Шайба (8.5x16x1.2) - Washer (85x16x12) (Washer (8.5x16x1.2))

13 шт120 руб.
1809117-08055-000

Болт (8x50) - Bolt (8x50) (Bolt (8x50);) (Bolt (8x50))

под заказ2790 руб.
1809117-08063-XC0

   (актуальный код замены) Болт (8x50) - Bolt (8x50)

под заказ2790 руб.
1809117-08063-XC0

Болт (8x50) - Bolt (8x50) (Bolt (8x50))

под заказ2790 руб.
2009160-08084-000

Шайба (8x30x2.5) - Washer (8x30x25) (Stopper # Washer; ) (Washer (8x30x2.5))

под заказ240 руб.
2109180-08148-000

Запчасть снята с производства - The Spare Part Is Laid Off (The Spare Part Is Laid Off)

под заказ0 руб.
2209117-06039-000

Болт (6x25) - Bolt (6x25) (Bolt (6x25);) (Bolt (6x25))

под заказ310 руб.
2209117-06049-000

   (актуальный код замены) Болт (6x25) - Bolt (6x25)

9 шт310 руб.
2209117-06049-000

Болт (6x25) - Bolt (6x25) (Bolt (6x25) ) (Bolt (6x25))

9 шт310 руб.
2452131-92D01-0ED

Запчасть снята с производства - The Spare Part Is Laid Off (Type:sail) (The Spare Part Is Laid Off)

под заказ0 руб.
2552211-92D00-000

Втулка, Удлинитель - Bush, Extension (Type:sail ) (Bush, Extension)

под заказ0 руб.
2609108-08104-000

Болт под шпильку - Bolt, Stud (Stud bolt (ul) # Stud bolt (8x157); Type:sail ) (Bolt, Stud)

под заказ1560 руб.
2709202-06023-000

Штифт (6x10) - Pin (6x10) (Pin; Type:sail ) (Pin (6x10))

6 шт290 руб.
2809140-08016-000

Гайка - Nut (Type:sail) (Nut)

под заказ190 руб.
2809140-08023-XC0

Гайка - Nut (Nut)

14 шт190 руб.
2909162-08007-000

Шайба с блокировкой - Washer, Lock (Lock washer # Type:sail ) (Washer, Lock)

под заказ160 руб.


Время выполнения запроса 0.99079704284668 сек.

 
 

данный сайт носит информационный характер и не является публичной офертой

склад запчастей для водомоторной техники