Подобрать запчасти на мотор Suzuki - Цилиндр - Cylinder
вконтакте

Контактный телефон: +7 (981) 121-46-93, +7 (800) 200-90-76 , Email: parts-katalog@yandex.ru, где купить

 
 

  Логин:

Пароль:

Регистрация

www.partskatalog.ru Все каталоги Запчасти Mercury Запчасти Suzuki Запчасти Tohatsu Запчасти Honda Контакты



УВАЖАЕМЫЕ КЛИЕНТЫ!
C 19 ДЕКАБРЯ 2025 ПО 02 МАРТА 2026 ГОДА ОТДЕЛ ЗАПЧАСТЕЙ И СЕРВИС РАБОТАТЬ НЕ БУДУТ
ПРОДАЖА ЛОДОЧНЫХ МОТОРОВ В ШТАТНОМ РЕЖИМЕ
ОБ ИЗМЕНЕНИЯХ В ГРАФИКЕ РАБОТЫ ЧИТАЙТЕ НА САЙТА



назад Раздел:   вперёд

Вернуться к выбору узлов мотора


ДЕТАЛИРОВКА ДЛЯ МОДЕЛИ: SUZUKI DT20X X

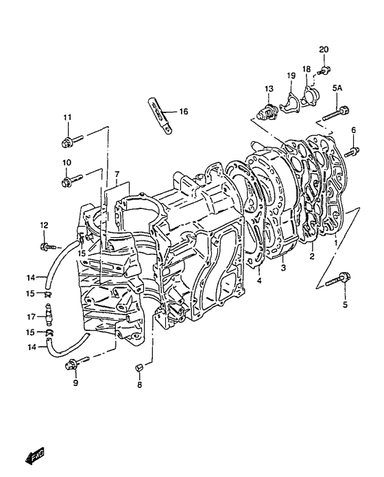
Цилиндр


Год выпуска двигателя: 1999

Регион: General Export No.1 ,Код региона: P01

Цвет: California Gray Metallic

Номер на
рисунке
АртикулНаименованиеQTYКол-во
на складе
Цена
111161-96302-0ED

(-model:95)

под заказ0 руб.
111161-96310-0ED

Крышка головки цилиндра - Cover, Cylinder Head (Model:96-00 ) (Cover, Cylinder Head)

под заказ0 руб.
211162-96310-000

Прокладка крышки головки блока цилиндра (na) - Gasket, Cyl Head Cover (na) (Gasket, cylinder head cover ) (Gasket, Cyl Head Cover (na))

23 шт1370 руб.
2SM-11162-96310-000

   (не оригинальный аналог) Прокладка SM-11162-96310-000 крышки головки блока цилиндра

1 шт500 руб.
311111-96321-0ED

(Dt20, -model:93)

под заказ0 руб.
311111-96312-0ED

Головка цилиндра (gray) - Head, Cylinder (gray) (Dt20/25, dt20, model:94-00, ) (Head, Cylinder (gray))

под заказ0 руб.
311111-96351-0ED

(Dt25k)

под заказ0 руб.
311111-96303-0ED

(Dt30)

под заказ0 руб.
411141-96331-000

Прокладка головки блока цилиндра - Gasket, Cylinder Head (Gasket, cylinder head # Dt20, -model:93 ) (Gasket, Cylinder Head)

1 шт0 руб.
411141-96343-000

Прокладка головки блока цилиндра - Gasket, Cylinder Head (Dt20, model:94-00) (Gasket, Cylinder Head)

под заказ2570 руб.
4SM-11141-96343-000

   (не оригинальный аналог) Прокладка SM-11141-96343-000 головки блока цилиндра

под заказ500 руб.
411141-96344-000

   (актуальный код замены) Прокладка головки блока цилиндра - Gasket, Cylinder Head

11 шт3140 руб.
4SC-GS106

   (не оригинальный аналог) Прокладка под головку Suzuki SC-GS106

1 шт1120 руб.
411141-96344-000

Прокладка головки блока цилиндра - Gasket, Cylinder Head (Gasket, Cylinder Head)

11 шт3140 руб.
4SK11141-96344

   (не оригинальный аналог) Прокладка головки блока цилиндров Skipper для Suzuki Модели техники: 20-30

0 шт680 руб.
501580-08657-000

Болт - Bolt (Model:95 ) (Bolt)

под заказ330 руб.
501560-08657-000

Болт - Bolt (Model:96-00 ) (Bolt)

1 шт350 руб.
507130-08657-000

Болт - Bolt (Model:96-00 ) (Bolt)

10 шт330 руб.
609118-06098-000

Болт (6x25) - Bolt (6x25) (-model:94) (Bolt (6x25))

под заказ270 руб.
609118-06123-000

   (актуальный код замены) Болт (6x25) - Bolt (6x25)

под заказ270 руб.
609118-06123-000

Болт (6x25) - Bolt (6x25) (Bolt (6x25))

под заказ270 руб.
601580-06257-000

Болт - Bolt (Model:95-00 ) (Bolt)

под заказ210 руб.
711301-96314-0ED

(Dt20, -model:93)

под заказ0 руб.
711301-96321-0ED

Блок цилиндра в сборе - Block Assy, Cylinder (Dt20, model:94-00) (Block Assy, Cylinder)

под заказ166560 руб.
711300-91L80-000

   (актуальный код замены) Блок цилиндра в сборе - Block Assy, Cylinder

под заказ166560 руб.
711300-91L50-000

Блок цилиндра в сборе - Block Assy, Cylinder (Block Assy, Cylinder)

под заказ166560 руб.
711300-91L80-000

   (актуальный код замены) Блок цилиндра в сборе - Block Assy, Cylinder

под заказ166560 руб.
804211-09109-000

Штифт - Pin (Knock pin # Pin; ) (Pin)

под заказ120 руб.
901560-08557-000

Болт - Bolt (Bolt)

под заказ260 руб.
1001550-08457-000

Болт - Bolt (Bolt, cyl head no.5 ) (Bolt)

под заказ260 руб.
1101560-08607-000

Болт - Bolt (Bolt)

под заказ290 руб.
1202162-06257-000

Винт - Screw (Bolt ) (Screw)

7 шт150 руб.
1317670-94300-000

Термостат - Thermostat (Dt20/25/30, -model:86 ) (Thermostat)

под заказ0 руб.
1317670-94301-000

   (актуальный код замены) Запчасть снята с производства - The Spare Part Is Laid Off

под заказ0 руб.
1317670-93962-000

Термостат 50 градусов - Thermostat, Water 50 Deg (Thermostat (50яc) # Thermostat (50degrees); Dt20/25/30, model:87-00 ) (Thermostat, Water 50 Deg)

под заказ5810 руб.
1317670-93964-000

   (актуальный код замены) Термостат 50 градусов - Thermostat, Water 50 Deg

17 шт6850 руб.
1317670-94402-000

Термостат на 60 градусов - Thermostat, Water 60 Deg (Thermostat (60c) # Thermostat (60degrees); Dt25k ) (Thermostat, Water 60 Deg)

под заказ6100 руб.
1317670-94404-000

   (актуальный код замены) Термостат на 60 градусов - Thermostat, Water 60 Deg

7 шт6330 руб.
1409355-30705-600

Шланг (3x7x600) - Hose (3x7x600) (Hose, lubrication no.1 # Hose (3x7x600); L:600->180 ) (Hose (3x7x600))

под заказ870 руб.
1409355-30001-600

   (актуальный код замены) Шланг (7.4x3.2x135) - Hose (7.4x3.2x135)

под заказ870 руб.
1509401-06101-000

Зажим - Clip (Clip)

под заказ160 руб.
1609404-06432-000

Струбцина (l: 65) - Clamp (l:65) (Clamp (l:80) # Clamp (l:80); ) (Clamp (l:65))

8 шт170 руб.
1609404-06039-000

   (актуальный код замены) Струбцина (l: 65) - Clamp (l:65)

под заказ170 руб.
1609404-06434-000

Струбцина (l: 80 T: 1.0) - Clamp (l:80 T:10) (Clamp (l:95); Dt25r/30r ) (Clamp (l:80 T:1.0))

под заказ170 руб.
1609404-06036-000

   (актуальный код замены) Струбцина (l: 80) - Clamp (l:80)

под заказ170 руб.
1716710-95211-000

Контрольный клапан - Valve, Check (Valve, Check)

под заказ1660 руб.
1817681-96300-0ED

Крышка термостата - Cover, Thermostat (Model:96-00 ) (Cover, Thermostat)

под заказ0 руб.
1917685-96300-000

Прокладка крышки термостата - Gasket, Thermostat Cover (Model:96-00 ) (Gasket, Thermostat Cover)

10 шт480 руб.
2009103-06125-000

Болт (6x16) - Bolt (6x16) (Model:96-00 ) (Bolt (6x16))

под заказ180 руб.


Время выполнения запроса 4.04518699646 сек.

 
 

данный сайт носит информационный характер и не является публичной офертой

склад запчастей для водомоторной техники