Купить запчасти на лодочный мотор Suzuki DT40CS/L/L2 - Throttle control
вконтакте

Контактный телефон: +7 (981) 121-46-93, +7 (800) 200-90-76 , Email: parts-katalog@yandex.ru, где купить

 
 

  Логин:

Пароль:

Регистрация

www.partskatalog.ru Все каталоги Запчасти Mercury Запчасти Suzuki Запчасти Tohatsu Запчасти Honda Контакты



УВАЖАЕМЫЕ КЛИЕНТЫ!
C 19 ДЕКАБРЯ 2025 ПО 02 МАРТА 2026 ГОДА ОТДЕЛ ЗАПЧАСТЕЙ И СЕРВИС РАБОТАТЬ НЕ БУДУТ
ПРОДАЖА ЛОДОЧНЫХ МОТОРОВ В ШТАТНОМ РЕЖИМЕ
ОБ ИЗМЕНЕНИЯХ В ГРАФИКЕ РАБОТЫ ЧИТАЙТЕ НА САЙТА



назад Раздел:   вперёд

Вернуться к выбору узлов мотора


ДЕТАЛИРОВКА ДЛЯ МОДЕЛИ: SUZUKI DT40CVF(VE/VF) F

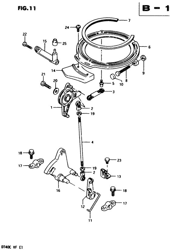
Управление дросселем


Код модели двигателя: DT40CS/L/L2

Год выпуска двигателя: 1985

Регион: General Export No.1 ,Код региона: P01

Номер на
рисунке
АртикулНаименованиеQTYКол-во
на складе
Цена
119121-94400-000

Рычаг управления дросселем - Lever, Throttle Control (Lever, throttle control ) (Lever, Throttle Control)

под заказ1040 руб.
219131-95502-000

Коннектор - Connector (Connector, oil pump no.2 ) (Connector)

21 шт530 руб.
319132-94501-000

Коннектор - Connector (Connector (lever to retainer); ) (Connector)

под заказ350 руб.
419135-94400-000

Тяга (от рычага до ограничителя) - Rod (lever To Limiter) (Rod (lever to limitter) # Rod (lever to limitter); ) (Rod (lever To Limiter))

под заказ460 руб.
509119-05010-000

Стержень - Pivot (Pivot, throttle lever # Bolt; ) (Pivot)

под заказ500 руб.
619151-94400-000

Запчасть снята с производства - The Spare Part Is Laid Off (The Spare Part Is Laid Off)

под заказ0 руб.
719161-94301-000

Запчасть снята с производства - The Spare Part Is Laid Off (The Spare Part Is Laid Off)

под заказ0 руб.
809139-06015-000

Запчасть снята с производства - The Spare Part Is Laid Off (The Spare Part Is Laid Off)

под заказ0 руб.
909140-06004-000

Гайка - Nut (Nut)

под заказ150 руб.
909140-06020-000

   (актуальный код замены) Гайка - Nut

9 шт150 руб.
909140-06020-000

Гайка - Nut (Nut)

9 шт150 руб.
1009329-06002-000

Подушка - Cushion (Cushion, funnel ) (Cushion)

под заказ180 руб.
1009329-06003-000

   (актуальный код замены) Подушка - Cushion

под заказ180 руб.
1119654-94400-000

Тяга, Interlock - Rod, Interlock (Rod, Interlock)

под заказ350 руб.
1119654-94421-000

   (актуальный код замены) Тяга, Interlock - Rod, Interlock

под заказ350 руб.
1119654-94421-000

Тяга, Interlock - Rod, Interlock (Rod (clutch to nsi lever) ) (Rod, Interlock)

под заказ350 руб.
1219851-94400-000

Рычаг, Nsi - Lever, Nsi (Lever, Nsi)

под заказ460 руб.
1219851-94401-000

   (актуальный код замены) Рычаг, Nsi - Lever, Nsi

под заказ460 руб.
1219851-94401-000

Рычаг, Nsi - Lever, Nsi (Lever, nsi ) (Lever, Nsi)

под заказ460 руб.
1319861-96301-000

Станина NSI тросика - Stay, Nsi Cable (Stay, nsi cable ) (Stay, Nsi Cable)

под заказ370 руб.
1419141-94401-000

Кулачок дросселя - Cam, Throttle (Cam, Throttle)

под заказ770 руб.
1519521-94400-000

Рычаг дросселя Cam Folнижний - Lever, Throttle Cam Follower (Lever, throttle cam follower ) (Lever, Throttle Cam Follower)

под заказ0 руб.
1619811-94400-000

Ограничитель дросселя - Limiter, Throttle (Limitter, throttle # Limitter, throttle; ) (Limiter, Throttle)

под заказ1180 руб.
1719815-94400-000

Держатель ограничителя дросселя - Holder, Throttle Limiter (Holder, nsi lever # Holder, throttle limitter; ) (Holder, Throttle Limiter)

под заказ340 руб.
1809103-06048-000

Болт (6x20) - Bolt (6x20) (Bolt (6x20); ) (Bolt (6x20))

под заказ180 руб.
1909140-05001-000

Гайка - Nut (Nut)

под заказ220 руб.
1909140-05005-000

   (актуальный код замены) Гайка - Nut

10 шт270 руб.
1909140-05005-000

Гайка - Nut (Nut)

10 шт270 руб.
2009160-06046-000

Шайба (6.5x20x1.5) - Washer (65x20x15) (Washer (6.5x20x1.5) # Washer (6.5x20x1.5); ) (Washer (6.5x20x1.5))

20 шт150 руб.
2101107-06128-000

Болт - Bolt (Bolt)

под заказ150 руб.
2101500-06127-000

   (актуальный код замены) Болт - Bolt

под заказ150 руб.
2101500-06127-000

Болт - Bolt (Bolt)

под заказ150 руб.
2201914-05407-000

Запчасть снята с производства - The Spare Part Is Laid Off (The Spare Part Is Laid Off)

под заказ0 руб.
2301107-06128-000

Болт - Bolt (Bolt)

под заказ150 руб.
2301500-06127-000

   (актуальный код замены) Болт - Bolt

под заказ150 руб.
2301500-06127-000

Болт - Bolt (Bolt)

под заказ150 руб.
2402142-05208-000

Винт - Screw (Screw)

под заказ110 руб.
2402142-05207-000

   (актуальный код замены) Винт - Screw

под заказ110 руб.
2402142-05207-000

Винт - Screw (Screw, silencer cover ) (Screw)

под заказ110 руб.
2561610-94400-000

Запчасть снята с производства - The Spare Part Is Laid Off (The Spare Part Is Laid Off)

под заказ0 руб.


Время выполнения запроса 1.2563290596008 сек.

 
 

данный сайт носит информационный характер и не является публичной офертой

склад запчастей для водомоторной техники