Подобрать запчасти на подвесной лодочный мотор Suzuki - Cylinder
вконтакте

Контактный телефон: +7 (981) 121-46-93, +7 (800) 200-90-76 , Email: parts-katalog@yandex.ru, где купить

 
 

  Логин:

Пароль:

Регистрация

www.partskatalog.ru Все каталоги Запчасти Mercury Запчасти Suzuki Запчасти Tohatsu Запчасти Honda Контакты



УВАЖАЕМЫЕ КЛИЕНТЫ!
C 19 ДЕКАБРЯ 2025 ПО 02 МАРТА 2026 ГОДА ОТДЕЛ ЗАПЧАСТЕЙ И СЕРВИС РАБОТАТЬ НЕ БУДУТ
ПРОДАЖА ЛОДОЧНЫХ МОТОРОВ В ШТАТНОМ РЕЖИМЕ
ОБ ИЗМЕНЕНИЯХ В ГРАФИКЕ РАБОТЫ ЧИТАЙТЕ НА САЙТА



назад Раздел:   вперёд

Вернуться к выбору узлов мотора


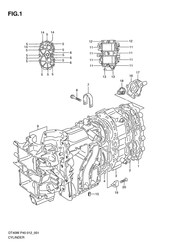
ДЕТАЛИРОВКА ДЛЯ МОДЕЛИ: SUZUKI DT40WR(P40) PRD

Цилиндр


Год выпуска двигателя: 2011

Номер на
рисунке
АртикулНаименованиеQTYКол-во
на складе
Цена
111161-92L00-000

Крышка головки цилиндра (чёрный) - Cover, Cylinder Head (black) (Cover, Cylinder Head (black))

под заказ7920 руб.
111161-94400-0EP

   (актуальный код замены) Крышка головки цилиндра (чёрный) - Cover, Cylinder Head (black)

под заказ7920 руб.
111161-94400-0EP

Крышка головки цилиндра (чёрный) - Cover, Cylinder Head (black) (Cover, Cylinder Head (black))

под заказ7920 руб.
211162-94410-000

Прокладка крышки головки блока цилиндра - Gasket, Cyl Head Cover (Gasket, Cyl Head Cover)

под заказ1200 руб.
211162-92L00-000

   (актуальный код замены) Прокладка крышки головки блока цилиндра - Gasket, Cyl Head Cover

10 шт1500 руб.
2SK11162-94410

   (не оригинальный аналог) Прокладка крышки головки блока Skipper для Suzuki Модели техники: 2-stroke 40HP

0 шт495 руб.
211162-92L00-000

Прокладка крышки головки блока цилиндра - Gasket, Cyl Head Cover (Gasket, Cyl Head Cover)

10 шт1500 руб.
311111-92L00-000

Головка цилиндра - Head, Cylinder (Head, Cylinder)

под заказ20120 руб.
311111-92L20-000

   (актуальный код замены) Головка цилиндра - Head, Cylinder

под заказ20120 руб.
311111-92L20-000

Головка цилиндра - Head, Cylinder (Head, Cylinder)

под заказ20120 руб.
411141-94450-000

Прокладка головки блока цилиндра - Gasket, Cylinder Head (Gasket, Cylinder Head)

17 шт3140 руб.
4SC-GS251

   (не оригинальный аналог) Прокладка под головку Suzuki SC-GS251

под заказ1190 руб.
501560-08757-000

Болт - Bolt (Bolt)

под заказ290 руб.
609103-06182-000

Болт (6x28) - Bolt (6x28) (Bolt (6x28); ) (Bolt (6x28))

под заказ180 руб.
711291-94402-000

Крюк двигателя - Hook, Engine (Hook, engine port ) (Hook, Engine)

под заказ430 руб.
801550-08357-000

Болт - Bolt (Bolt)

под заказ260 руб.
911300-92L00-000

Блок цилиндра в сборе - Block Assy, Cylinder (Block Assy, Cylinder)

под заказ165600 руб.
911300-92L20-000

   (актуальный код замены) Блок цилиндра в сборе - Block Assy, Cylinder

под заказ165600 руб.
911300-92L20-000

Блок цилиндра в сборе - Block Assy, Cylinder (Block Assy, Cylinder)

под заказ165600 руб.
1004211-09109-000

Штифт - Pin (Knock pin # Knock pin; ) (Pin)

под заказ120 руб.
1101550-10557-000

Болт - Bolt (Bolt)

под заказ290 руб.
1201560-10657-000

Болт - Bolt (Bolt)

под заказ330 руб.
1301550-06407-000

Болт - Bolt (Bolt)

4 шт210 руб.
1409103-06183-000

Болт (6x36) - Bolt (6x36) (Bolt (6x38) # Bolt (6x36); ) (Bolt (6x36))

под заказ280 руб.
1509205-06011-000

Стопор пружины (6x12) - Pin, Spring (6x12) (Spring; ) (Pin, Spring (6x12))

под заказ120 руб.
1617685-94410-000

Прокладка крышки термостата - Gasket, Thermostat Cover (Gasket, thermostat cover ) (Gasket, Thermostat Cover)

5 шт480 руб.
1717681-92L00-000

Крышка термостата - Cover, Thermostat (Cover, Thermostat)

под заказ13830 руб.
1717681-94401-0ED

   (актуальный код замены) Крышка термостата - Cover, Thermostat

под заказ13830 руб.
1717681-94401-0ED

Крышка термостата - Cover, Thermostat (Cover, thermostat ) (Cover, Thermostat)

под заказ13830 руб.
1911281-94410-000

Защитный анод - Protection, Anode (Protection, Anode)

под заказ390 руб.
1911281-94400-000

   (актуальный код замены) Защитный анод - Protection, Anode

под заказ390 руб.
1911281-94400-000

Защитный анод - Protection, Anode (Protection, anode ) (Protection, Anode)

под заказ390 руб.
2009126-06005-000

Винт (6x30) - Screw (6x30) (Screw (6x30); ) (Screw (6x30))

под заказ160 руб.


Время выполнения запроса 8.4681329727173 сек.

 
 

данный сайт носит информационный характер и не является публичной офертой

склад запчастей для водомоторной техники